“Células T asesinas innatas”: descubren un nuevo “soldado” que podría mejorar la inmunoterapia contra el cáncer
Los científicos reconocen que este hallazgo puede mejorar la brecha entre las personas que responden al tratamiento y las que no
4 minutos de lectura'

Investigadores del Instituto Sloan Kettering (Estados Unidos) descubrieron un nuevo “soldado” de células inmunitarias que podría ser un buen objetivo para la inmunoterapia contra el cáncer, según han informado a la revista Nature.
Los científicos reconocen que este hallazgo puede mejorar la brecha entre las personas que responden al tratamiento y las que no. Las nuevas células, que los científicos denominaron “células T asesinas innatas”, son diferentes, en forma notable, del objetivo convencional de muchas inmunoterapias: las “células T citotóxicas”.
Por un lado, no se agotan por la actividad prolongada como lo hacen las células T citotóxicas y pueden penetrar más profundamente en los tejidos donde se esconde el cáncer. “Creemos que estas células T asesinas innatas podrían ser el objetivo o modificarse genéticamente para la terapia contra el cáncer. Pueden ser mejores para alcanzar y matar tumores sólidos que las células T convencionales no pueden”, dijo Ming Li, autor principal del estudio.

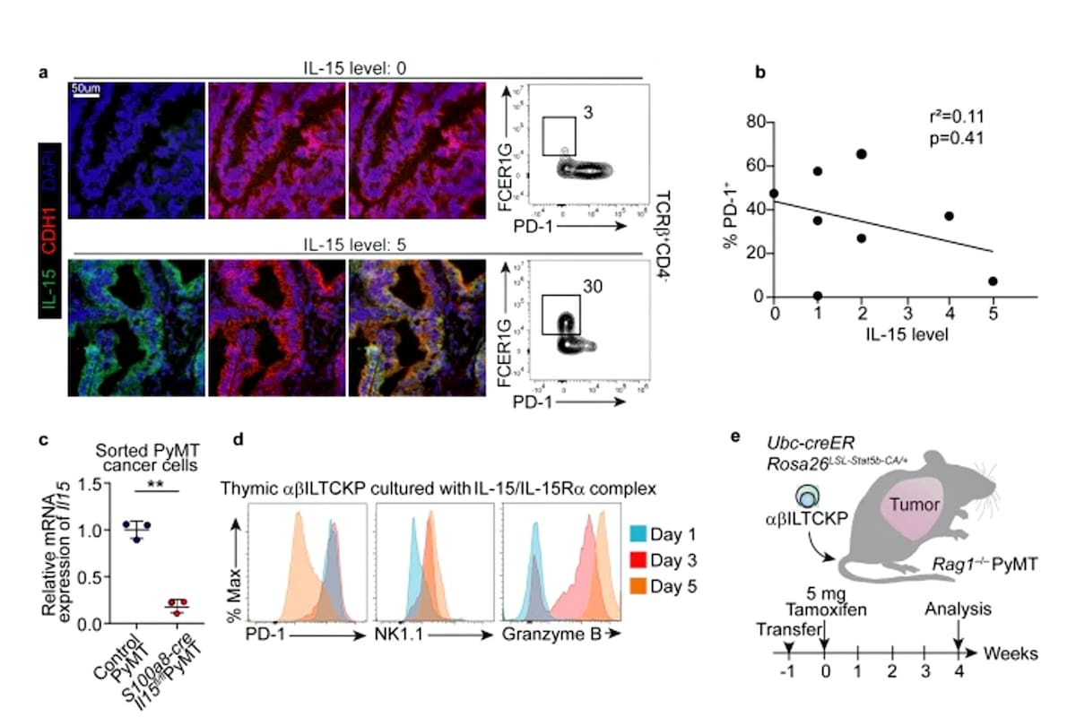
En este nuevo estudio, utilizaron una variedad de técnicas, incluido el análisis de una sola célula y la edición del genoma CRISPR, para caracterizar aún más las células. Uno de los descubrimientos fue que las células T asesinas innatas no producen la molécula de punto de control inmunitario PD-1 y, como consecuencia, no parecen agotarse como lo hacen las células T asesinas típicas. Esta es una característica atractiva en una posible terapia con células inmunitarias.
“Las células también parecen reconocer diferentes marcadores, o antígenos, en las células cancerosas. Mientras que las células T asesinas convencionales reconocen antígenos mutados específicos (llamados neoantígenos), las células T asesinas de tipo innato reconocen una gama mucho más amplia de antígenos no mutados (es decir, normales)”, explicaron los investigadores.
Las células T asesinas de tipo innato tampoco dependen de las células presentadoras de antígenos, como las células dendríticas, para alertarlas de la presencia de antígenos de aspecto peligroso. De esta forma, se comportan más como células inmunitarias innatas que siempre están preparadas y listas para el ataque.
En el resumen de su trabajo explicaron: “La transformación celular induce poblaciones fenotípicamente diversas de células T infiltrantes de tumores y las terapias de bloqueo del punto de control inmunitario se dirigen preferentemente a las células T que reconocen los neoantígenos de las células cancerosas”, es decir las “células T asesinas convencionales”.
“Sin embargo, la forma en que otras clases de células T infiltrantes de tumores contribuyen a la inmunovigilancia del cáncer sigue siendo difícil de comprender. Aquí, en una investigación de células T en tumores malignos humanos y de ratón, identificamos una población de células T de tipo innato que expresan FCER1G (proteína) positiva para el receptor de células T αβ (TCR) con un alto potencial citotóxico”, agregaron los investigadores.
Sobre este nuevo “solado”, detallaron: “Estas células fueron ampliamente reactivas a los autoantígenos no mutados, surgieron de distintos progenitores tímicos después del encuentro temprano con antígenos afines y se repusieron continuamente por progenitores tímicos durante la progresión del tumor”.
Un experto consultado por LA NACION, analizó el estudio y graficó: “No todos los tumores tienen una gran cantidad de mutaciones, hay tumores que tienen muy poquitas y que se parecen mucho a los tejidos normales, son una gran mayoría. Por ejemplo, si tenés un pulmón de un fumador, en general, la tasa de mutaciones es muy alta. Esto permite a las células T citotóxicas, las ya conocidas, poder reconocerlo y atacarlo. Aunque parezca raro decirle decirlo, en un cáncer de un fumador la inmunoterapia actual funciona mejor que en un cáncer de no fumador porque tiene el primero tiene más mutaciones que el segundo. Con este nuevo descubrimiento, las células T asesinas innatas también identifican y atacan al cáncer en el no fumador. Es como si a tu casa entrara un ladrón, si es parecido a un familiar no lo vas a atacar, si no lo es sí. Con el nuevo descubrimiento, es más fácil de identificar a ese ladrón”.
Con información de la agencia DPA
Otras noticias de Hoy
Vivía en Colegiales. Qué se sabe sobre la muerte de la mujer hallada en un jacuzzi y la pista que siguen del hombre que estaba con ella
A tres años de su desaparición. Comienza el juicio por el caso Tehuel de la Torre
Las fotos de la pasión. Los hinchas argentinos en la previa del partido contra Panamá
1Sombra, drenaje y mobiliario: así será el nuevo parque de la Ciudad con más de 15.000 metros cuadrados
2Feria del Libro 2026: la grilla con las actividades y los invitados más destacados
3Un camión se atascó en un puente y bloquea la bajada clave de una autopista en Palermo
4Murió el niño de un año que estaba internado en Mendoza con lesiones cerebrales





