Científicos crearon un “pan saludable” que reduce niveles de azúcar y controla las ganas de comer
Los investigadores desarrollaron una harina especialmente pensada para aumentar la saciedad
3 minutos de lectura'

El pan es un alimento delicioso, pero con una pésima reputación. Ahora, un grupo de investigadores afirma haber desarrollado una harina especialmente pensada para aumentar la saciedad y mejorar el control del azúcar en la sangre.
La idea del descubrimiento apunta a que las personas puedan continuar consumiendo este producto y reducir el riesgo de sufrir obesidad y diabetes tipo 2. Los hallazgos se han publicado recientemente en la revista American Journal of Clinical Nutrition.

Esta nueva harina se basa en legumbres como los garbanzos, lentejas o frijoles. Según expertos y manuales de nutrición, estas leguminosas son útiles para mantener el peso y reducir el riesgo cardiovascular, pero dichos beneficios dependen en gran medida de que su material vegetal se conserve íntegro. En la producción de harina de trigo refinado se considera que las ventajas de su fibra se pierden en el proceso de molienda.
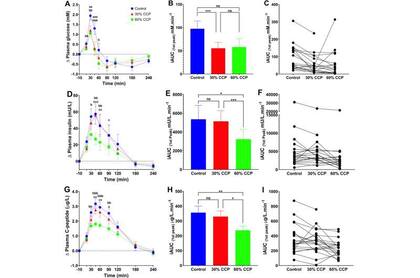
En este estudio, los investigadores elaboraron pan basado en su harina y lo dieron a probar a 20 individuos sanos. Se les ofrecieron tres opciones: pan blanco normal, pan con un 30% de harina de garbanzos y pan con un 60% de harina de garbanzos. Se agregó finalmente mermelada sin azúcar para elaborar una tostada.
Según sus resultados, el pan enriquecido con garbanzos tendía a inducir más saciedad en los voluntarios. Los análisis sanguíneos realizados, dan cuenta de que se producía una mayor liberación de leptina, la hormona de la saciedad. También se determinó una reducción de la glucosa sanguínea. El pan con un 30% y un 60% de harina de garbanzos redujo los niveles de glucosa en sangre hasta un 40%, en comparación con el pan normal.
Según los investigadores, esta mejora en el control de la glucosa se debería a la ralentización en la digestión del almidón. Según describe el diario El Español, en el futuro, los investigadores quieren analizar si su pan basado en harina de garbanzos puede ayudar a controlar el peso, reducir el riesgo de obesidad o incluso mejorar el control de la diabetes en ensayos clínicos con intervención dietética a mayor escala.

Es propicio resaltar que el pan como alimento en sí no debería eliminarse completamente de la dieta. Sin embargo, se debe intentar seleccionar siempre el producto de mejor calidad, el más artesano.
”Es un mito que la miga engorda más que la corteza del pan. Mucha gente está muy equivocada porque los ingredientes y entonces las calorías deberían ser las mismas entre ambas; pero la miga tiene más agua y la corteza más desecada. Entonces, al final, las calorías están más presentes en la corteza, a diferencia de lo que piensa la gente, ya que ha perdido el agua”, explicó en una entrevista con Infosalus el doctor Domingo Carrera Morán, especialista en nutrición del Centro Médico-Quirúrgico de Enfermedades Digestivas en España.
Otras noticias de GDA
1Recetas: estos son los cortes de carne de res más jugosos para asar
2Entre las siete mejores bodegas del mundo: elaboran los mejores vinos de altura en la cordillera de los Andes
3Ranking: cuáles son los mejores países del mundo para vivir tras jubilarse
4Los tres colores que usan las personas exitosas, según la psicología









