
Consejos para aprovechar el espacio y darle funcionalidad a este ambiente doble
1 minuto de lectura'

Hola esta semana nos escribió Iván desde la Patagonia. Al presentar su caso nos contaba que acaba te construir su casa y necesita algunas ideas para su living+cocina+comedor porque aún no tiene definidas la distribución ni el estilo. Durante la semana, el blog team trabajó a pleno en pos de una solución a la medida de nuestro anfitrión.
La estrategia de la distribución
Analizando el ambiente vemos que es amplio luminoso y de una estética muy limpia lo que da gran flexibilidad para el armado. Al estar modulado en tres con la cocina ocupando el lugar central, se puede dejar el extremo derecho para el living y el izquierdo para el comedor.
10 puntos que hacen la diferencia
1. Sobre el acceso y detrás de la puerta, un perchero para los abrigos será útil para mantener ordenado el resto del ambiente.
2. Para armar el living, una buena idea es incorporar un sillón de no más de tres cuerpos enfrentado a la zona de TV con un mueble de entre 0.45 a 0.60 m de alto. De esta manera, la espalda del sofá generara una contención del espacio que a la vez armará la circulación. También se podría aprovechar el espacio para incluir una mini-consola útil como zona de apoyo para el acceso.
3. Teniendo en cuenta los 5m de altura de la pared se podría incorporar algún cuadro de buenas dimensiones.
4. En el comedor se podría agregar un vajillero o mueble de guardado.
5. Como complemento para la cocina, una barra podría ser útil como expansión de la mesada y como espacio de guardado inferior. Lo ideal sería que la superficie de apoyo fuera del mismo tipo de granito que el de la mesada.
6. Sobre la cocina se podría agregar una campana de extracción para evitar olores teniendo en cuenta que es un ambiente tan integrado.
7. Para que todo quede integrado, al elegir los muebles habría que tener en cuenta el tipo de madera que se va a usar en los de la cocina.
8. Al ser una zona fría no sólo hay que pensar en cómo será el sistema de calefacción. También es importante tener en cuenta que al tener una gran superficie vidriada será necesario algún tipo de cortinas para evitar grandes pérdidas de calor, sobre todo durante las noches de invierno.
9. Al elegir estilo y colores hay carta libre teniendo en cuenta que tanto los materiales como el estilo de la casa es neutro. Apuntaría a elegir elementos neutros complementados con golpes de color que estén en relación con el tono de la guarda de la cocina.
Referencias

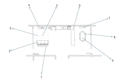
1. Una consola para generarar una espalda y enfatizar la circulación
2. Un sillón de no más de tres cuerpos para el estar.
3. Una alfombra como recurso para enmarcar el living.
4. Un mueble de TV bajo para armar el área multimedia.
5. Una lámpara de techo como complemento para el living a no más de 2.40m de alto del suelo.
6. Una barra como expansión de la zona de trabajo en la cocina.
7. De ser necesario, se podría ubicar un vajillero sobre este muro.
8. La mesa de comedor para no más de 6 personas o extensible.
9. Para enmarcar el comedor dos lámparas de techo que tengan un diseño que juegue con la del comedor.






