Embajada paralela con Venezuela: procesan al clan Levy por lavar cientos de millones de dólares
Lo decidió el juez Aguinsky; la investigación se basa en la hipótesis de que tras el caso de la valija de Antonini, el dinero entre la Argentina y el chavismo circuló a través de fideicomisos
6 minutos de lectura'


El juez en lo Penal Económico Marcelo Aguinsky procesó por presunto lavado de cientos de millones de dólares a los máximos responsables de un grupo empresario argentino que participó en el fideicomiso bilateral que el entonces presidente Néstor Kirchner acordó con el régimen de Hugo Chávez, bajo la égida de la llamada “embajada paralela”.
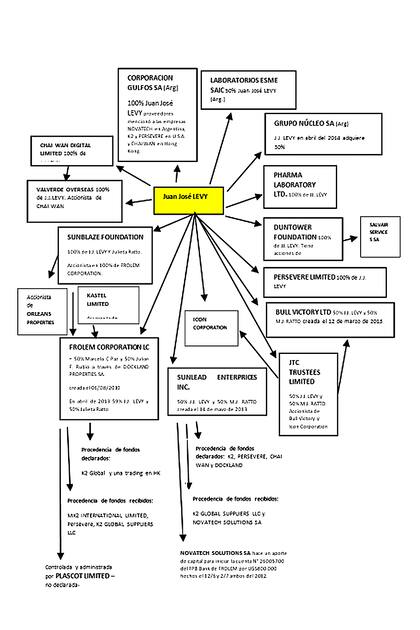
Los procesamientos recayeron sobre los hermanos Juan José, Carlos Alberto y Alejandro Levy, quienes embolsaron más de US$ 282 millones de ese fideicomiso, tras venderle productos a Venezuela con sobreprecios de entre el 47 y el 441 por ciento, para luego girar esos fondos a un complejísimo entramado de decenas de sociedades y cuentas bancarias offshore.
Basado en esas cifras, Aguinksy decretó embargos multimillonarios contra los acusados, que en el caso de Juan José Levy ascendió a $ 85.000 millones –cerca de US$ 345 millones al tipo de cambio oficial-, ante la eventualidad de que deba devolver los fondos bajo sospecha a las arcas públicas, además de afrontar costas y una indemnización civil.

El magistrado procesó además como partícipes necesarios a varios ejecutivos del “clan Levy” -Julián Francisco Rubio, Maximiliano González Kunz y Manuel Vicente González-, y consideró que existen pruebas suficientes para avanzar sobre la responsabilidad penal de cuatro empresas del grupo: Laboratorios Esme, Bleu Tel, Corporación Gulfos y Grupo Núcleo.
Por el contrario, Aguinsky sobreseyó de manera definitiva a Miguel Álvaro Romero, Horacio Ismael Beresñak, Julio César Barlocco y Juan Ignacio Simó tras concluir que no participaron en la presunta maniobra delictiva y dejando asentado “el buen nombre y honor del gozaren los nombrados”.
Apoyado en documentación contable, bancaria y societaria, tanto local como del exterior, además de documentos internos del clan Levy, el juez estimó que existen pruebas sobre una presunta trama de corrupción bilateral que incluyó varias etapas. La primera, una supuesta defraudación al Estado venezolano, la segunda el cobro de cientos de millones de dólares y, la tercera, la canalización de esos fondos a través de paraísos fiscales para ocultarlos, ya fuera para evadir fondos o el pago de retornos a funcionarios, entre otras opciones.
“La enorme cantidad de indicios acreditados en esta investigación nos lleva a la unívoca conclusión de que esta maniobra de oscurecimiento y reciclado de dinero obedece a una estrategia de ‘delito estudiado’”, afirmó el magistrado en su resolución, y prohibió salir país a todos los procesados, salvo Pablo Rubio y Marcela Carolina Paz, quienes viven en Uruguay y deberán presentarse cada 30 días en el consulado.

Al ser indagados, los acusados negaron los cargos. Plantearon que sus operaciones fueron lícitas, con cláusulas fijadas de común acuerdo con el gobierno venezolano, en base a las condiciones del fideicomiso bilateral, y que el origen de los fondos que movieron offshore era lícito, por lo que no podían lavar lo que ya era dinero “blanco”, bancarizado y trazable.
Tras siete años de investigación, sin embargo, tanto la Fiscalía como el Juzgado llegaron a otras conclusiones. Determinaron que el clan Levy vendió productos a Venezuela por los que recibió adelantos del 50 al 60 por ciento de cada operación con sobreprecios de entre el 47 y el 441 por ciento al comparar los valores de esos mismos productos al venderlos a otros países o con productos similares que otras empresas vendieron a Venezuela.
En su descargo, el jefe del clan, Juan José Levy, planteó que los precios de los productos que entregó a Suministros Venezolanos Industriales C.A. (Suvinca) y a Compañía Anónima Nacional Teléfonos de Venezuela (CANTV) registraban “diferenciales” por el “riesgo Venezuela”. Es decir, tener que lidiar con el régimen bolivariano de Hugo Chávez y Nicolás Maduro, que “paga tarde, mal y nunca”.
A lo largo de más de 500 páginas, no obstante, Aguinsky arribó a otras conclusiones. Estimó probado que las operaciones –dados los adelantos y sobreprecios- carecieron de todo “riesgo comercial”, que además registraron una “rara simetría de escalabilidad de precios inversa” –en otras palabras, que a mayor cantidad de productos se comprobó que el precio de esos productos era mucho más elevado cuando debió ocurrir lo contrario- y que el uso intensivo de las cuentas y sociedades offshore, hasta conformar un entramado “selvático- sólo buscó “hacer perder el rastro del origen” del dinero que embolsaron.

Para los Levy, de todos modos, no resultó el primer contratiempo vinculado a sus negocios. Durante los últimos años acumularon sospechas de al menos tres jueces de dos fueros distintos, dos Cámaras de Apelaciones, dos veedores judiciales, dos fiscales, los bancos Galicia, BBVA Frances y Citibank -que cerraron sus cuentas y al menos los dos primeros enviaron reportes de operaciones sospechosas (ROS) a la unidad antilavado local (UIF)-, en tanto que el FPB Bank de Panamá inició una investigación sobre sus cuentas por presunto lavado.
Coimas, ductos y quietud oficial
Los contratiempos se agudizaron, además, cuando los hermanos protagonizaron una breve, pero encarnizada pelea que los expuso, al punto que dejaron asentado por escrito sus alusiones a “pago de reintegros y comisiones indebidas”. Es decir, coimas a funcionarios argentinos y venezolanos, algo que ellos niegan, como también negaron todo vínculo con el entorno del exministro Julio de Vido, en particular a través de José María Olazagasti.
“En el fondo, lo que se aborda en esta investigación es que tras el terremoto que provocó el ‘caso Antonini’, las coimas dejaron de ir y venir en valijas y pasaron a gestionarse a través del fideicomiso bilateral”, indicó un investigador local a LA NACION. “El ducto fue el fideicomiso, con la ayuda de ciertos bancos y entramados offshore”.
A lo largo de su resolución, Aguinsky detalló que el clan Levy lidia con otras causas penales por presunta evasión tributaria, aún cuando exteriorizaron fortunas durante el blanqueo que impulsó el gobierno de Mauricio Macri. Y contrastó la cooperación y colaboración que cosechó su investigación desde ciertas áreas oficiales –ya fueran locales o de terceros países como Panamá- con la insostenible quietud de otros organismos públicos.
“La cooperación internacional financiera resultó eficaz a través de la intervención de los ministerios de Justicia y de Relaciones Exteriores en los tres períodos de gobierno que abarcó esta investigación”, destacó el magistrado. “Sin embargo, las demás instituciones de gobierno parecen no haber advertido esta situación al no haber propiciado investigaciones que hubiesen permitido echar luz, en tiempo oportuno, sobre los aspectos neblinosos en que se desarrollaron los hechos”, remarcó. “Me refiero a las facetas administrativas, financieras y políticas vinculadas a la compleja maniobra”, completó.
La sala B de la Cámara de Apelaciones en lo Penal Económico deberá ahora analizar si confirma los procesamientos del clan Levy o si los revoca, como ya dispuso en 2018, para meses después ratificar que los acusados también debían ser investigados por supuesto cohecho y soborno transnacional como había requerido el fiscal Pablo Turano.
Otras noticias de Hugo Chávez
Quién es quién. El círculo duro del chavismo que sostiene a Maduro en medio de su peor crisis
Del zapato de Kruschev al “huele a azufre” de Chávez. Los discursos más polémicos en los 80 años de historia de la ONU
¿Bukele en el camino de Chávez? Pese a sus diferencias, el presidente salvadoreño aplica el manual de Venezuela para conseguir el poder absoluto
1Los docentes y los estatales bonaerenses rechazaron una oferta de 1,5% de aumento que les hizo Kicillof
2Javier Milei reveló que mudó su cuarto en Olivos y ahora duerme en la “casita donde se guardaban las herramientas”
3Los jueces de la Corte de Santa Cruz se dieron un aumento que llevará sus sueldos hasta los $24 millones
- 4
La Justicia abrirá los dispositivos secuestrados y el teléfono del financista de la AFA








